Ôn Châu Joepai Valve Co., Ltd.
Ôn Châu Joepai Valve Co., Ltd.
Các sản phẩm

Các sản phẩm

Đầu nối năm chiều bằng thép không gỉ không có van kiểm tra
  • Đầu nối năm chiều bằng thép không gỉ không có van kiểm traĐầu nối năm chiều bằng thép không gỉ không có van kiểm tra
  • Đầu nối năm chiều bằng thép không gỉ không có van kiểm traĐầu nối năm chiều bằng thép không gỉ không có van kiểm tra
  • Đầu nối năm chiều bằng thép không gỉ không có van kiểm traĐầu nối năm chiều bằng thép không gỉ không có van kiểm tra

Đầu nối năm chiều bằng thép không gỉ không có van kiểm tra

Joepai là nhà sản xuất đầu nối 5 chiều bằng thép không gỉ không có van một chiều. Nó không có van kiểm tra tích hợp nên chỉ được sử dụng để kết nối và chuyển hướng đường ống thuần túy (không có chức năng điều khiển). Nếu hệ thống đã có van một chiều riêng hoặc nếu hệ thống chỉ cần phân phối đều một dòng chất lỏng đến nhiều nhánh mà không có yêu cầu về trình tự cụ thể (chẳng hạn như nhiều điểm làm mát), thì đầu nối năm chiều là một lựa chọn trực tiếp và tiết kiệm. Đầu nối này được làm bằng thép không gỉ đúc, có khả năng chống ăn mòn tuyệt vời. Nó tạo thành một màng thụ động trong môi trường oxy hóa và có khả năng chống nước, hơi nước, khí quyển, các hóa chất khác nhau và ăn mòn clorua.

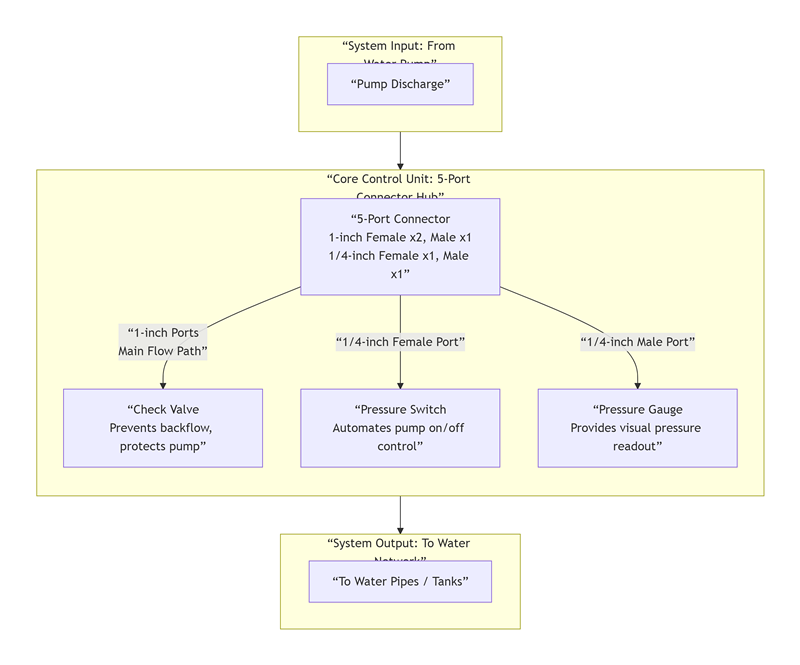
Đặc điểm cốt lõi của Đầu nối năm chiều bằng thép không gỉ không có van kiểm tra do Nhà máy Joepai sản xuất là thân van có năm cổng: 1" nữ x 1" nữ x 1" nam x 1/4" nữ x 1/4" nam. Đây là bộ phận kết nối thuần túy với kênh rỗng bên trong và không có bộ phận chuyển động, đồng thời không có bất kỳ chức năng điều khiển nào như van một chiều hoặc bộ điều chỉnh. Mục đích duy nhất của nó là thu thập hoặc phân phối chất lỏng. Đối với bộ điều khiển hệ thống máy bơm nhỏ, đầu nối năm chiều hoạt động như một giá đỡ tích hợp nhỏ gọn nền tảng, tập hợp tất cả các thành phần giám sát và bảo vệ quan trọng.

Chi tiết thành phần hệ thống:

Đầu nối 5 chiều: Bộ khung cốt lõi của hệ thống, kết nối tất cả các bộ phận thành một tổng thể, giảm thiểu mối nối ống và giảm nguy cơ rò rỉ.

Các giao diện: cổng cái 1 inch (đầu vào nước), cổng đực 1 inch (đầu ra nước), cổng cái 1 inch khác (để kết nối van một chiều), cổng cái 1/4 inch (để kết nối công tắc áp suất), cổng đực 1/4 inch (để kết nối đồng hồ đo áp suất).

Đường dẫn chính (đầu vào và đầu ra): Kết nối đầu ra của máy bơm với đường ống dẫn đến điểm nước và là đường dẫn dòng chính của môi trường.

Van một chiều 1 inch: Đây là “bộ phận bảo vệ an toàn” của hệ thống. Nó ngăn nước chảy ngược khi máy bơm dừng, tránh sốc búa nước và quay ngược bánh công tác máy bơm, đồng thời rất quan trọng để bảo vệ máy bơm.

Công tắc áp suất 1/4 inch: Đây là “bộ não tự động” của hệ thống. Nó giám sát áp suất hệ thống, khởi động máy bơm khi áp suất giảm xuống dưới giới hạn dưới đã đặt và dừng máy bơm khi đạt đến giới hạn trên, giúp vận hành hoàn toàn tự động.

Đồng hồ đo áp suất 1/4 inch: Đây là "mắt trạng thái" của hệ thống. Nó cung cấp hiển thị áp suất trực quan, thời gian thực để gỡ lỗi, quan sát và khắc phục sự cố.

Tính năng sản phẩm

Đầu nối 5 chiều của Joepai nhờ vật liệu thép không gỉ, giúp tăng cường đáng kể khả năng chống ăn mòn, độ bền và mức độ vệ sinh thông qua việc sử dụng thép không gỉ, do đó mở rộng phạm vi ứng dụng của nó. Nó trở nên bền hơn và sạch hơn. Ưu điểm cốt lõi của nó bao gồm:

Khả năng chống ăn mòn tuyệt vời: Nó có thể chịu được sự ăn mòn từ hơi nước, axit và bazơ yếu, các loại hóa chất khác nhau và môi trường nước biển, mang lại tuổi thọ sử dụng vượt xa so với van bằng đồng.

Độ bền và độ bền cao: Nó có thể chịu được áp suất hệ thống cao hơn (thường là PN16/PN25 và lên đến PN40 hoặc cao hơn) và áp suất tăng vọt.

Hiệu suất vệ sinh vượt trội: Bề mặt nhẵn ngăn chặn sự phát triển của vi khuẩn và dễ dàng làm sạch và khử trùng. Với phương pháp đánh bóng gương hoặc đánh bóng điện phân, nó có thể đáp ứng các tiêu chuẩn vệ sinh hoặc cấp thực phẩm.

Phạm vi nhiệt độ rộng: Thích hợp cho hơi nước nhiệt độ cao hoặc môi trường nhiệt độ thấp.

Nguyên vật liệu 

Thép không gỉ đúc ASTM A 351 CF8/SS 304; Thép không gỉ ASTM A 351 CF8M/SS 316;

Thông số kỹ thuật

Đường kính danh nghĩa: 1"~2" (DN25 đến DN50)

Áp suất danh nghĩa: PN16 đến PN25(1.6MPa ~ 2.5MPa)

Nhiệt độ làm việc: -20oC đến 232oC

Tiêu chuẩn ren:BSP(G),BSPT(Rc),NPT

Vẽ

Tùy chỉnh dựa trên thiết kế được cung cấp được hỗ trợ.

Các ứng dụng cụ thể của 5-Port Kết nốitor


Nếu hệ thống của bạn đã có van một chiều riêng hoặc nếu bạn hoàn toàn không cần chức năng van một chiều mà chỉ cần một "ống phân phối" đáng tin cậy thì Đầu nối 5 cổng là lựa chọn đơn giản và tiết kiệm nhất. Giá trị của nó nằm ở việc đơn giản hóa cách bố trí đường ống và giảm số lượng phụ kiện riêng biệt. Các kịch bản cụ thể bao gồm:


Giám sát và lấy mẫu đa điểm

Tình huống:  Cần khai thác nhiều nhánh từ đường ống chính để cài đặt các công cụ giám sát.

Ví dụ: Kết nối đồng thời đồng hồ đo áp suất, bộ truyền áp suất (cảm biến) và van an toàn. Đầu nối năm chiều cung cấp điểm lắp tập trung và ổn định cho chúng.


Phân phối và thu thập chất lỏng

Tình huống:  Một dòng chất lỏng cần được phân bổ đều đến nhiều nhánh song song hoặc nhiều dòng chất lỏng cần được thu thập thành một dòng duy nhất.

Ví dụ: Phân phối nước làm mát từ ống nước làm mát chính đến ba phần thiết bị độc lập cần làm mát; hoặc gom nhiều đường nước hồi lưu vào một đường ống nước hồi lưu chính.


Kiểm tra hệ thống, thông gió hoặc xả nước

Tình huống:  Cần cung cấp các giao diện phụ trợ tạm thời hoặc cố định cho hệ thống.

Ví dụ: Giao diện để xả hệ thống, giao diện van thông gió tự động hoặc giao diện van xả.

Thẻ nóng: Đầu nối năm chiều bằng thép không gỉ không có van kiểm tra
Gửi yêu cầu
Thông tin liên lạc
  • Địa chỉ

    Tòa nhà 2, số 4228, đường số 3 Binhai, đường Xinghai, quận Longwan, thành phố Ôn Châu, tỉnh Chiết Giang, Trung Quốc

  • điện thoại

    +86-19957707725

Đối với các câu hỏi về van bóng, van cổng, van toàn cầu hoặc bảng giá, vui lòng để email của bạn cho chúng tôi và chúng tôi sẽ liên lạc trong vòng 24 giờ.
X
Chúng tôi sử dụng cookie để cung cấp cho bạn trải nghiệm duyệt web tốt hơn, phân tích lưu lượng truy cập trang web và cá nhân hóa nội dung. Bằng cách sử dụng trang web này, bạn đồng ý với việc chúng tôi sử dụng cookie. Chính sách bảo mật
Từ chối Chấp nhận